
我院赵赫特任教授联合美国辛辛那提大学和地矿全国重点实验室等在国际知名期刊《地球化学与宇宙化学学报》(Geochimica et Cosmochimica Acta)上发表论文《Using carbonate Zn and conodont Sr isotopes to link marine productivity and chemical weathering intensity changes during the Permian-Triassic transition》。论文第一作者为赵赫特任教授,通讯作者为王向东副研究员。该研究构建了同一套样品碳酸盐岩Zn同位素(δ66Zncarb)与牙形石原位Sr同位素(87Sr/86Srconodont)联用的多指标分析框架,重建了研究区Zn-Sr同位素体系对环境演变的精细响应过程,评估了沉积碳酸盐岩锌同位素作为古环境代用指标的应用潜力,证实了全球变暖、大陆风化、海洋氧化还原条件与海洋生产力在二叠纪-三叠纪之交转折期的复杂耦合关系,揭示了大陆风化作用在二叠纪末显著增强,从而触发海洋初级生产力的提高,最终造成海洋的缺氧和生物的绝灭。该研究不仅为理解显生宙最大生物灭绝事件及其滞后复苏的环境驱动机制提供了关键的因果链证据,同时为评估当今温室背景下海洋营养盐循环响应、生态系统稳定性及长期生态恢复潜力提供了重要的深时参照。

图1. 克什米尔地区Guryul Ravine古地理及研究区位置图( (https://deeptimemaps.com)
二叠纪末生物大灭绝后,海洋生物在早三叠世热室背景下经历了长期曲折的复苏过程。增强的大陆风化作用和初级生产力异常波动一直被认为与此次生物绝灭及之后生物复苏延迟息息相关。但目前对这一过渡时期大陆风化作用对海洋生产力影响的具体过程仍缺乏精细约束,它们对这次大灭绝与复苏影响的过程与机制,也有待进一步深化。
锌(Zn)是一种生物活性微量元素,是海洋生物所需关键酶的组成成分。研究表明,海相碳酸盐岩Zn同位素是探讨重大地质事件与古环境演变之间联系的有效指标,被广泛应用于古海洋初级生产力、海洋缺氧及生物灭绝等研究。锶(Sr)同位素则为揭示大陆风化输入与海洋环境变化之间的联系提供了有效手段。相较于碳酸盐岩中Sr同位素信号易受成岩作用改造的特点,由生物磷灰石组成的牙形石化石更能保存原始海水的Sr同位素组成特征。

图2. 克什米尔地区Guryul Ravine剖面 (A) δ66Zncarb, (B) δ13Corg, and (C) δ13Ccarb, (D) Δ13C, (Ε) Ηg/TOC.
基于此,该研究首先通过对克什米尔Guryul Ravine剖面(图1)晚二叠世-早三叠世的样品开展高分辨率δ66Zncarb、87Sr/86Srconodont、碳同位素(δ13Ccarb、δ13Corg、Δ13C = δ13Ccarb-δ13Corg)、化学风化指数(CIA)、氧化还原状态(Mo/Al、U/Th)以及营养元素(如Ba/Th)等的研究,严格判别成岩作用过程及陆源碎屑等对碳酸盐岩全岩样品Zn同位素体系的潜在改造,确保研究数据的有效性。重建了研究区Zn-Sr同位素体系对环境演变的精细响应过程,证实了大陆风化输入、古海洋初级生产力及古海洋氧化还原在二叠纪-三叠纪之交转折期的因果链条(图2、图3)。

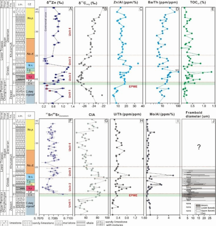
图3. 克什米尔地区Guryul Ravine剖面 (A) δ66Zncarb, (B) δ13Corg, (C) Zn/Al, (D) Ba/Th, (E) TOC浓度(TOCcf), (F) 87Sr/86Srconodont, (G) CIA, (H) U/Th, (I) Mo/Al, 以及(J) 草莓状黄铁矿粒径(Huang et al., 2019)演化曲线。
如图所示,CIA的正漂与牙形石Sr同位素的高值指示大陆风化作用在二叠纪末显著增强,从而触发海洋初级生产力的提高,最终造成海洋的缺氧和生物的绝灭。在生物大绝灭后的短暂恢复期(H. parvus 牙形石带),碳酸盐岩δ66Zn的升高与牙形石87Sr/86Sr的下降同步,指示了灭绝事件之后一个短暂的风化减弱期,这与该时期草莓状黄铁矿数量减少以及U同位素正漂所记录的全球海洋缺氧程度的减弱相对应。
在格林斯巴赫早期,牙形石87Sr/86Sr比值、δ66Zncarb和δ13Corg显著正漂,同时伴随着Mo/Al、U/Th、Zn/Al、Ba/Th等比值的快速升高,揭示了大陆风化作用增强向海洋输送了巨量的营养盐,刺激了海洋初级生产力的提高,并最终导致了第二次大规模的海洋缺氧事件和生物灭绝。
早三叠世格林斯巴赫亚期-迪尼尔亚期之交,牙形石87Sr/86Sr出现峰值,碳酸盐岩δ66Zn与δ13Corg都呈现负偏,同时研究剖面Mo/Al、U/Th比值指示此时海洋缺氧加剧。尽管当时风化作用强烈,多指标的数据耦合共同指示了在极端高温和海洋缺氧背景下,海洋初级生产力受到了抑制。
在迪尼尔亚期,碳酸盐岩δ66Zn、Δ13C、Ba/Th出现同步正漂,标志着海洋营养盐限制状况的改善,对应了该时期海水温度的下降, 同时研究剖面Mo/Al、U/Th比值的显著下降与U同位素正漂指示该时期缺氧状况有所改善。因此,这一时期的环境稳定为生态系统的初步恢复创造了必要条件,进而为复杂生态系统的最终重建奠定了基础。

图4. 二叠纪末到早三叠世古海洋初级生产力-风化输入强度及海洋缺氧之间的联系;δ66Zncarb和87Sr/86Srconodont (该研究);δ238Ucarb (Zhang et al., 2018).

图5. 晚二叠世至早三叠世期间的环境变化以及古海洋锌、锶同位素组成特征演化模式图
相关成果发表在国际知名期刊Geochimica et Cosmochimica Acta。该研究受到国家自然科学基金委重点/面上项目、中国地质大学(武汉)地大学者项目、中国博士后科学基金项目等的资助。论文信息:
He Zhao, Thomas J. Algeo, Xiangdong Wang, Zhengyi Lyu, Xueqian Feng, Xinyang Yao, Zhenfeng Luo, Zhaochu Hu., 2026. Using carbonate Zn and conodont Sr isotopes to link marine productivity and chemical weathering intensity changes during the Permian-Triassic transition. Geochimica et Cosmochimica Acta. https://doi.org/10.1016/j.gca.2026.03.027.